• 認識我們
  • 建堂之路
  • 小組生活
  • 裝備系統
  • 社區關懷
  • 各類事工
  • 影音專區
  • 我要奉獻
聚會時間
淡江教會文教中心(淡海堂)參觀申請
教會異象
全職 / 雙職團隊
淡江教會五大系統
教會重大消息
交通方式
淡海堂介紹
建堂計畫
建堂義賣
小組一覽表
青年教會
社青小組
姊妹小組
弟兄小組
家庭小組
混合小組
成全系統
裝備課程
五重職事
國度宣教事工
福音節慶
兒童事工
影音事工
音樂敬拜事工
家庭婚姻事工
SOZO與神相遇
聊遇會客室事工
年長者事工
每日靈糧
主日證道
媒體報導
精選活動
影音見證
文字見證
2025 禱告大軍迎接復興
2024 禱告大軍迎接復興
2023 禱告大軍迎接復興
2020 禱告大軍迎接復興
2019 禱告大軍迎接復興
2018 禱告大軍迎接復興
2017 禱告大軍迎接復興
2016 禱告大軍迎接復興
友善連結
奉獻方式
各類事工 〉 家庭婚姻事工
2016-10-26 發表

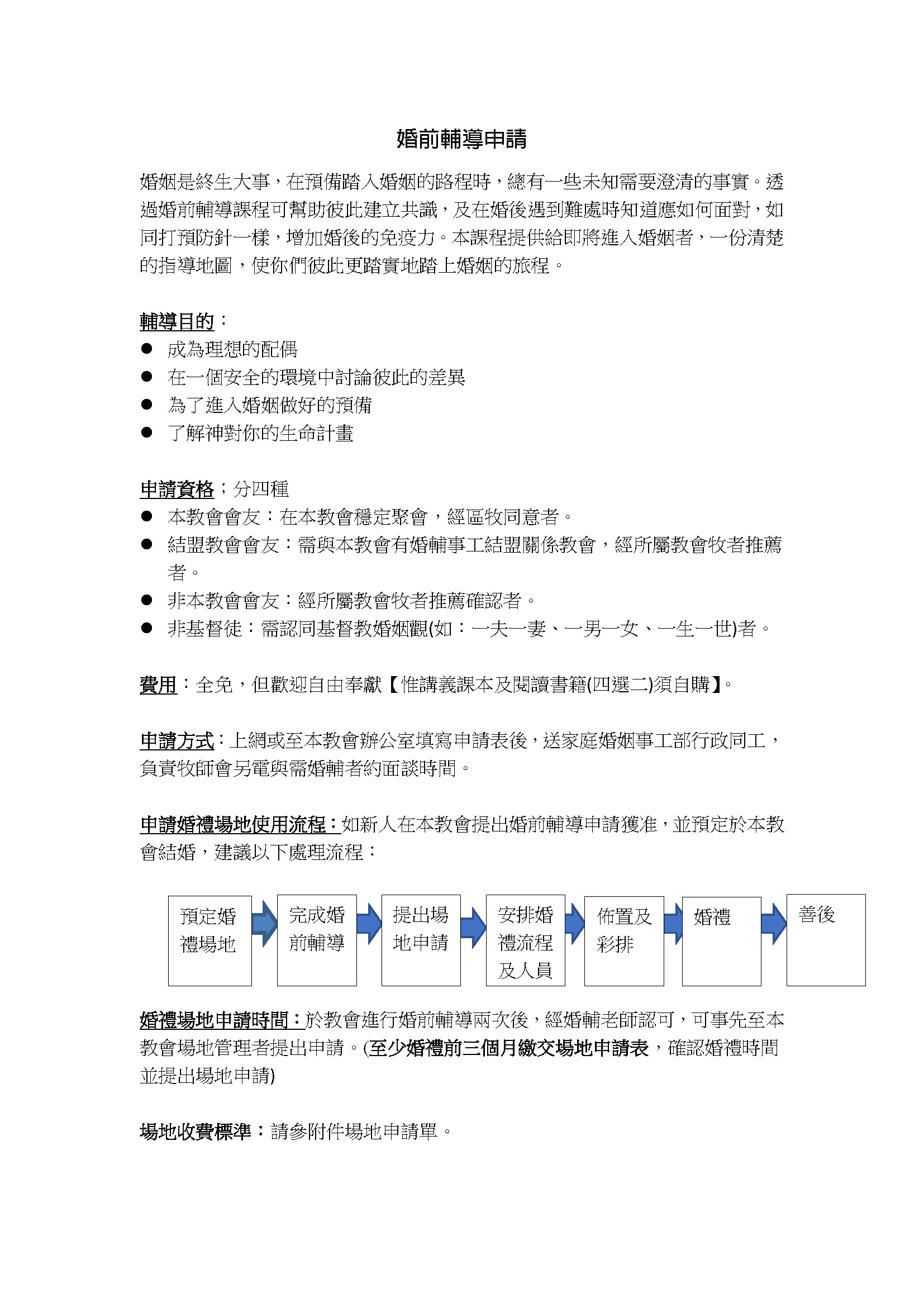
婚前輔導申請

檔案下載:
婚前輔導申請表 231124.pdf
《上一篇文章 婚紗拍攝申請辦法
下一篇文章》 淡海堂婚禮申請辦法
FB 粉絲專頁 | 我要奉獻
淡江教會
Taiwan新北市淡水區
Tel:(02) 2626-7454 Fax:(02) 2626-7180
客服信箱:tkc@church.com.tw
週二至週六 09:00-18:00 週日 09:00-15:30
版權所有 Taiwan Christian Testimony Association. All rights reserved.